走进宁远楼七层南翼——新葡萄8883官网amg新葡萄8883官网amg文化长廊所在楼道,一面面精心设计、内涵丰富的文化墙正焕发着独特魅力。这些承载着信仰力量、学术光辉与清廉之气的无声展板,构筑成为学院彰显特色、汇聚人心、滋养精神的重要文化地标。新葡萄8883官网amg文化长廊2024年更新升级后,融党建之魂、学科之基、清正之气于一体,生动描绘了新葡萄8883官网amg风清气正、团结奋进的精神图谱。

来到新葡萄8883官网amg的楼道,首先映入眼帘的是贸大新葡萄8883官网amg的院徽标识。“守正臻善”,是贸大新葡萄8883官网amg师生的崇高理想;“践行怀远”,体现了贸大新葡萄8883官网amg师生的处世态度。八字院训寓意则深远旷达,既传承着中国深厚的文化底蕴,又凸显了现代进取精神,是一种永不止息、创新超越的进取状态和对完美境界孜孜不倦的追求精神,昭示着贸大新葡萄8883官网amg作为国际经贸法律人才培养典范的自我定位。
党建文化区:鲜红党旗高高飘扬
党建文化区域宛如一串鲜艳的红飘带,将党的旗帜高高扬起,把党员的心紧紧凝聚。步入其中,学院党委坚强领导和十三个师生党支部奋发有为的精神面貌跃然眼前。

展墙内容贯通历史与现实,从党的初心使命和光辉历程中汲取力量,深刻阐释新时代党建思想与法治建设的融合推进,特别是将习近平法治思想的精髓要义以图文并茂的形式进行解读传播,让思想伟力渗透于心。学院党委持续强化纪律规矩意识,引导广大师生党员坚守初心使命、勇担时代重任。
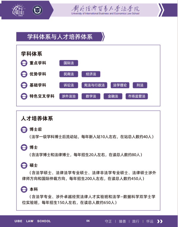
学科与人才培养文化区:聚焦涉外法治人才培养
移步前行,学科与人才培养的画卷徐徐展开,浓厚的学术氛围和国际化气息扑面而来。法学专业是贸大的传统优势学科。1978年,学校在国际贸易系设立国际商法教研室,开始招收首届国际贸易法硕士生;1984年,以该教研室为基础,成立了国际经济法系(七系),招收首届本科生;1996年,新葡萄8883官网amg正式成立。学院的学科文化长廊区,清晰地勾勒着新葡萄8883官网amg历经近50年的发展,从服务国家经贸法律事业发展起步,到如今立足高端涉外法治人才培养前沿的坚实足迹。

深厚的学科积淀、鲜明的涉外特色和不断攀升的发展成就构成了学科文化区的主旋律。1985年,成为全国首批获得国际经济法专业博士学位授予权的四所院校之一。1998年,法学(国际经济法)获批我校“211工程”建设重点学科。2002年,国际法获批国家级重点学科。2011年获批法学博士一级学科。2012年入选教育部首批应用型、复合型法律职业人才教育培养基地和涉外法律人才教育培养基地。2017年在教育部第四轮学科评估中获评A-。2019年获首批国家级一流本科专业。2021年获首批法律硕士涉外律师方向研究生培养单位。2021年主导成立了涉外法治研究院,2022年获首批国家级涉外法治研究基地。2023年获首批国际仲裁方向研究生培养单位。2024年获教育部首批涉外法治人才协同培养创新基地,成为国家首批8个法律博士专业学位点之一。

展板生动呈现了学院精心构建的特色鲜明、优势突出的学科体系,彰显其深厚的学术底蕴和持续的创新能力。人才培养主题无疑是浓墨重彩的一笔,重点突出了学院作为教育部首批涉外法治人才协同培养创新基地,在探索和实践高层次涉外法律人才培育道路上的不懈追求与显著成果。

新葡萄8883官网amg以培养具有国际视野的高层次法律人才为目标,拥有一支高水平的师资队伍。学院现有70名专职教师(含正教授30名、副教授25名和助理教授13名,以及2名全职外教),其中近90%的教师具有境外知名大学新葡萄8883官网amg的海外学位或访学经历。3名教师入选国家级人才项目称号,3名教师获评国务院政府特殊津贴专家,8名教师获得国家级教学名师、北京市教学名师和北京市青年教学名师荣誉称号。


新葡萄8883官网amg新葡萄8883官网amg在一代代贸法人的努力下,构建了贯通本科、硕士、博士层次的系统化培养链条,以特色鲜明的涉外卓越法律人才实验班等项目为核心载体,辅以内容精专、紧跟前沿且大量采用双语或全英文授课的课程体系,以及逼真模拟的法律实践环节,为学生打造通往国际法律舞台的坚实阶梯。在国际模拟法庭竞赛展区,一系列闪耀着全球荣誉的奖状、奖杯如星辰般汇聚,它们无声而有力地讲述着学院代表队在世界顶级法律竞技场上不畏强手、为国扬名的辉煌瞬间,这不仅实证了学院实践教学与国际化育人的卓越成效,更点燃了后继者砥砺前行、追求卓越的激情。

人才培养的丰硕成果——大批毕业生投身国家涉外法治建设关键岗位、进入世界顶尖学府深造的骄人数据,充分印证了学院服务国家战略需求的不凡担当与育人报国的拳拳之心。
清风廉明文化区:作风建设永远在路上
清风徐来,廉韵悠长。长廊的尾声处是学院清风廉明文化区。文化区以“法”、“德”、“廉”、“清”为主题,将“廉洁奉公 厚德尚法”的的价值理念贯穿始终。

党的作风建设一直在路上。文化区的展示时刻提醒学院师生规范权力运行、加强风险防控、促进廉洁从业,向全院传递了依法治院、依规治学的清晰信号和筑牢廉洁防线的坚定决心。这一区域,是学院深化全面从严治党、不断加强作风建设、涵养良好政治生态的直观体现,时刻警示并敦促每位师生明边界、知敬畏、存戒惧、守底线,恪守法律人的职业节操,坚持做到清白做人、干净做事、清廉为师。
这条承载法治底蕴与文化精神的长廊,三大主题板块相互衔接、相辅相成,共同勾勒出对外经贸新葡萄8883官网amg特色鲜明的文化轮廓。党建强基领航,指引方向凝聚合力;学科育人铸魂,夯实根基彰显特色;清风廉韵涵养,纯洁风气护航发展。它们共同构筑了一个有机融合的思想熔炉、文化磁场和精神家园,以无声的方式浸润心灵、塑造品格、激发力量,必将持续为培养德才兼备、面向世界的高素质法治人才贡献深层的文化滋养和不竭的精神动力。